logo
搜索
搜索
新闻资讯

新闻资讯

资讯分类
暂时没有内容信息显示
请先在网站后台添加数据记录。
/
/
/
审计署办公厅关于印发审计署审计现场管理办法的通知

审计署办公厅关于印发审计署审计现场管理办法的通知

  • 分类:政策法规
  • 作者:
  • 来源:
  • 发布时间:2024-12-26 00:29
  • 访问量:

【概要描述】

审计署办公厅关于印发审计署审计现场管理办法的通知

【概要描述】

  • 分类:政策法规
  • 作者:
  • 来源:
  • 发布时间:2024-12-26 00:29
  • 访问量:
详情
审计署审计现场管理办法

第一条

为了规范审计现场管理,进一步提高效率,保证质量,防范风险,落实责任,根据《中华人民共和国审计法》及其实施条例、《国务院关于加强审计工作的意见》、《中华人民共和国国家审计准则》和其他有关法律法规,制定本办法。

第二条

本办法适用于审计署及其派出机构(以下统称审计机关)的审计现场管理工作。

第三条

本办法所称的审计现场管理,是指审计组进入被审计单位开始工作至审计组提交审计结果文书期间,审计机关为执行审计业务及相关事项而进行的组织、协调和控制等一系列活动。

第四条

开展现场审计,应当依照审计法的规定组成审计组。审计组实行审计组组长负责制。审计组组长是审计现场业务、廉政、保密、安全等工作的第一责任人。审计组副组长根据审计实施方案的分工协助审计组组长履行审计现场管理和审计查证等职责。

审计署领导或者司(局、特派办)领导担任审计组组长的,根据工作需要,可以指定审计现场负责人。审计现场负责人根据审计组组长的委托,履行审计现场管理职责,对审计组组长负责,并承担相应责任。

审计组主审根据审计组组长的委托和审计分工,履行起草审计文书和信息、对主要审计事项进行审计查证、协助组织实施现场审计、督促审计组成员工作等职责。

审计组设审计小组的,审计小组的审计现场管理应当遵守本办法的相关规定,具体要求由审计组组长视实际情况确定。

审计组成员根据审计分工,认真履行职责并承担相应责任。

第五条

审计组应当设立兼职廉政监督员,协助审计组组长抓好审计现场各项廉政风险防控工作,监督审计人员严格按照《审计署关于登记报告干预审计工作行为试行办法》处理遇到的说情、打招呼、威胁、恐吓等干预行为;严格按照《审计署关于礼品礼金处理暂行规定》处理有关单位和个人赠送礼品、礼金的行为。

符合设立临时党组织的审计组还应当按照《中共审计署党组关于在审计组设立临时党组织的意见》,成立临时党小组、党支部或党总支。审计组临时党组织书记应当履行党风廉政建设第一责任人的责任,负责落实廉政责任制,执行审计署关于廉政风险防控的规定等工作。

第六条

审计组组成后,审计组组长应当围绕审计工作任务,组织必要的审计业务学习和培训,同时开展有针对性的廉政、保密、安全等教育。

审计组进驻被审计单位时,应组织被审计单位相关人员召开审计进点会议,宣读审计通知书,告知审计工作纪律相关规定,提出配合审计工作的要求等。

审计期间,审计组应当在被审计单位公示审计项目名称、审计纪律八项规定及举报电话等内容。

第七条

审计组组长应当及时组织编制审计实施方案,并采取以下措施提高方案的科学性和可操作性:

(一)充分调查了解被审计单位及其相关情况,确保调查了解的深度和效果;

(二)根据审计项目总体目标、被审计对象实际情况和审计人力及时间资源等,合理确定审计内容和重点;

(三)将审计内容和重点细化到具体审计事项,提出审计步骤方法和时限要求;

(四)合理配置审计资源,将审计事项分解落实到人,明确审计组成员各自承担的工作任务和相关要求。

审计组应当根据审计进展及相关情况变化,按规定权限和程序及时调整审计实施方案。

审计组组长对审计实施方案的质量负责。

第八条

审计组组长可以根据审计实施方案确定的审计事项,组织编制审计任务清单,对审计事项的执行、调整和完成情况进行管理,确保审计实施方案落实。审计人员应当对相关审计事项的完成情况进行确认,对未按要求完成的审计事项作出书面说明。

审计人员应当认真执行审计实施方案,按照方案确定的审计事项、分工和进度要求,依照法定职责、权限和程序实施审计,不得擅自减少审计事项和扩大审计范围。

第九条

审计组应当充分运用审计管理系统(OA)、现场审计实施系统(AO)和项目执行管理软件等信息化手段,对审计现场的信息进行收集、分析、处理和共享,与审计机关实现信息的实时传递,加强对审计现场的动态管理,提高审计现场信息化管理水平。

第十条

审计组实施审计前,可以对被审计单位提出资料需求清单(明确资料提供时间),作为审计通知书附件一并送达被审计单位。审计过程中,审计组可以根据需要,依法要求被审计单位、相关单位和个人按要求提供其他与审计事项有关的资料。

被审计单位、相关单位和个人提供的资料应当包括财政财务收支、业务和管理等方面资料(含电子数据)。对于投资、运营、管理和使用境外国有资产的被审计单位、相关单位和个人,审计组应当要求其提供与境外国有资产有关的财政财务收支、业务和管理等方面资料。

在获取审计资料的过程中,审计人员应当与被审计单位、相关单位和个人做好交接手续,认真清点、核对,及时、准确、完整地填写资料交接清单。

审计人员获取审计资料时,不得超越法定审计职责,索取与审计事项无关的资料;不得影响被审计单位合法的业务活动和生产经营活动。 

第十一条

审计组应当加强对审计现场资料(含电子数据存储介质)的管理,采取必要的保存和保密等措施,严格履行资料借阅交接手续,妥善保管和使用,防止资料的丢失和损毁。无关人员未经允许不得接触审计现场资料和计算机等设备。

审计组获取的电子数据资料的保管和使用,应当严格按照《审计署审计业务电子数据管理办法(试行)》的规定办理。

第十二条

遇有被审计单位和相关单位违反法律规定,拒绝、拖延提供与审计事项有关的资料,或者提供的资料不真实、不完整,或者拒绝、阻碍检查等不配合审计工作,或者制定限制向审计机关提供资料和开放计算机信息系统查询权限的情形的,审计组应当积极协调沟通,要求被审计单位或相关人员改正,并注意收集其不配合审计工作的相关证据。经协调沟通仍无法解决的,审计组应当及时将有关情况上报派出审计组的审计机关。

需要约谈被审计单位负责人的,应当严格按照审计署关于约谈被审计单位主要负责人的规定办理。

第十三条

审计人员应当按照审计实施方案确定的单位或者事项开展外部调查。对审计实施方案中没有明确但属于审计项目范围的单位或者事项开展外部调查,应当经审计组组长同意,必要时,应当调整审计实施方案。

外部调查不得偏离审计目标;不得借外部调查的名义,调查了解与审计项目无关的事项。特殊情况下,遇有超出审计项目范围的问题需调查的,应当报经审计机关负责人依照有关规定审批。

第十四条

审计人员应当依照法定权限和程序获取审计证据,获取的审计证据应当符合适当性和充分性的要求,不得片面收集证据,不得涂改、伪造、隐匿和销毁审计证据。

审计人员查询被审计单位在金融机构账户和存款、有关单位和个人房屋权属登记信息的,应当严格按照《审计署查询被审计单位在金融机构账户和存款管理办法》和《审计查询房屋权属登记信息暂行办法》的规定办理。

第十五条

审计人员执行现场审计业务,遇有以下情形,应当至少有两名审计人员参加或者在场:

(一)向被审计单位及相关人员了解重要审计事项或者交接重要资料;

(二)外部调查取证;

(三)查勘现场;

(四)监督盘点资产;

(五)采取审计证据保全措施;

(六)结算就餐、住宿等费用;

(七)审计组组长认为需要两人参加的其他情形。

第十六条

审计组组长应当加强审计现场管理督导,跟踪检查审计实施方案的执行情况,督促落实审计事项,对审计人员给予必要的指导,解决审计现场出现的问题。对不能胜任的审计人员,应当及时调整分工。

审计组组长应当按照审计机关的有关规定严格控制审计现场时间,把握工作进度,提高工作效率。如需延期,应当按照有关规定报批。

第十七条

审计组应当适时召开会议,研究审计实施过程中的情况和问题,以及廉政、保密等事项。会议召开形式和参加人员由审计组组长视具体情况确定。

以下事项,审计组应当及时召开会议集体研究:

(一)编制和调整审计实施方案;

(二)研究重大审计事项;

(三)讨论审计工作底稿及证据材料,研究起草审计报告;

(四)研究被审计单位或者被审计人员的反馈意见;

(五)审计组组长认为需要集体研究的其他事项。重大事项及存在分歧审计事项的讨论过程和结果必须如实记录,并由参会人员签字确认。

第十八条

审计人员对审计实施方案确定的所有审计事项均应当及时编制审计工作底稿,真实、完整记录实施审计的主要步骤和方法、获取的相关证据,以及得出的审计结论等。审计人员对审计工作底稿的质量负责。

审计组组长、主审应当及时审核审计工作底稿,确认具体审计目标的完成情况和审计措施的有效执行情况。对经审核需补充审计证据或者修改审计结论的底稿,审计人员应当及时补充修改。经审核后修改审计结论的,原底稿应当附于审定的底稿之后一并留存归档。

第十九条

审计组内的请示汇报事项,应当遵循逐级请示汇报原则。对请示事项,被请示人应当明确答复。审计人员应当主动、如实汇报审计工作进展情况、发现的问题和被审计单位意见,不得拖延、瞒报。遇有重大事项或不同意见,审计人员可直接向审计组组长汇报,也可直接向审计机关负责人直至审计长报告。

审计组必须依法、如实、客观地向派出审计组的审计机关报告审计工作情况和结果。如隐瞒不报,一经发现,将依法追究责任。

审计期间,审计人员遇有可能损害审计独立性的情形,应当主动提出回避。

第二十条

以下情形,审计组组长应当及时向派出审计组的审计机关请示汇报:

(一)发现重大违法违规问题线索;

(二)收到重要信访举报材料;

(三)出现重大廉政、保密、安全等问题;

(四)出现可能损害审计独立性的重要情形;

(五)需提请有关机关协助或者配合审计工作;

(六)出现严重影响审计工作开展的情形;

(七)其他需要请示汇报的情形。

第二十一条

审计组需要上报专题报告和审计信息的,审计组组长、主审应当严格审核相关证据材料。反映的事实和结论,原则上应当征求被审计单位及相关单位的意见。已有整改、处理情况的,应当一并反映。

涉及重大经济案件调查等特殊事项的专题报告、审计信息,原则上应当经审计机关审理机构审核,并严格限制知晓范围,经办人员应当妥善保管相关资料,不得泄露办理过程与结果信息。

第二十二条

审计期间,除涉及重大经济案件调查等特殊事项外,审计组对每个审计事项、发现的每个问题,必须就事实、证据等,与被审计单位不同层级充分交换意见。

审计组起草和提交审计报告前,应当确认审计实施方案中的审计事项是否完成,审计工作底稿是否经过审核,审计发现的重要问题是否如实反映,问题定性、处理处罚意见和审计评价是否恰当等。审计组组长对审计报告的质量负责。

审计现场工作结束前,审计组一般应当召开会议与被审计单位交换意见。审计组可商被审计单位确定其参加人员,必要时可提请审计机关审理机构等派人参加。对存在分歧的事项,审计组应当进一步研究核实有关情况。

审计发现的问题经审计组会议研究后决定不在审计报告中反映的,审计组应当编制清单并作出说明,与相关的审计工作底稿和证据一并提交审计机关审理部门。

审计发现的暂不具备移送条件的事项,应当严格按照审计署有关对暂不具备移送条件的审计问题线索进行登记管理的规定办理。(审计工作:CAE101)

第二十三条

撤离现场工作地点前,审计组应当对以下事项进行检查和确认:

(一)需补充证据的审计事项,是否进行了补充完善;

(二)审计现场形成的重要管理事项记录是否完善;

(三)是否与被审计单位结清了相关费用;

(四)外聘人员使用的审计资料是否收回,电子数据是否按规定处理;

(五)应当归还的资料和借用的设备是否如数归还被审计单位、有关单位和个人,是否认真清点、核对并做好交接手续;

(六)不需归还的审计资料是否按规定完整保存,涉密资料和数据的处理是否符合规定;

(七)需要销毁审计资料的,是否编造审计资料销毁清册并报经审计组组长批准后销毁。

(八)是否按规定完成审计数据的归集、积累工作。

第二十四条

审计组应当严格遵守国家保密法律法规和审计署保密规定,严格保守国家秘密、工作秘密和商业秘密,加强对涉密信息资料和涉密电子设备的安全保密管理,严格按规定控制知晓和使用范围。在审计现场应当采取有效措施,防止被审计单位有关人员未经允许接触审计工作资料。

审计人员不得打听不宜知悉的审计工作秘密,不得向被审计单位人员泄露审计工作秘密,不得在网络、报刊等公共媒体上泄露审计工作秘密,不得擅自向新闻媒体披露审计情况,不得违反审计组提出的其他保密工作要求。

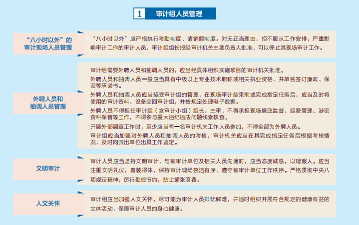
第二十五条

审计组应当加强审计现场人员管理,严格执行考勤制度和请销假制度。对无正当理由,拒不服从工作安排,严重影响审计工作的审计人员,审计组组长报经审计机关批准,可以停止其现场审计工作。

第二十六条

审计组应当加强审计外勤经费管理,及时报账。审计组外勤经费支出明细、考勤记录和经费报销情况应当在审计组范围内以适当形式公布。

第二十七条

审计组应当加强审计现场安全管理,发生可能严重影响审计工作开展和审计人员人身、资料、设备和财产安全等突发事件时,应当严格按照《审计署审计现场突发事件处置办法》的规定办理。

第二十八条

审计组应当加强人文关怀,尽可能帮助审计人员排忧解难,并适时组织开展健康有益的文体活动,保障审计人员的身心健康。异地审计的,应当按照规定安排休整。

第二十九条

违反本办法规定,有下列行为之一,情节轻微的,由审计组或者派出审计组的审计机关批评教育并责令改正;情节较重的,由派出审计组的审计机关责令作出检查、诫勉谈话、通报批评,或者采取调离岗位、引咎辞职、免职、降职等组织处理;依法应当追究行政责任或者党纪政纪责任的,依照《中华人民共和国审计法》及其实施条例、《中华人民共和国公务员法》、《行政机关公务员处分条例》和《中国共产党纪律处分条例》等有关规定,给予行政处分和纪律处分;涉嫌犯罪的,移送司法机关依法追究刑事责任:

(一)不严格执行审计实施方案,擅自减少审计内容或者扩大审计范围;

(二)审计资料或者设备管理不善,造成损毁或者丢失;

(三)超越法定审计职责,索取与审计事项无关的资料;

(四)影响被审计单位合法的业务活动和生产经营活动;

(五)片面收集证据,涂改、伪造、隐匿审计证据;

(六)须两人以上共同参与的事项擅自单独实施;

(七)须提交审计组会议讨论事项没有提交,或者擅自改变集体决定;

(八)须请示汇报事项隐瞒不报或者擅自处置;

(九)与被审计单位沟通协调时言谈举止失当,影响审计形象;

(十)经费开支、考勤记录、报销情况不公布,或者经费管理混乱;

(十一)向被审计单位通风报信、出谋划策,帮助其阻挠、拖延审计工作;

(十二)违反现场纪律,不服从管理;

(十三)违反本办法的其他行为。

第三十条

违反本办法规定的处理处罚结果应当作为对相关人员、单位年度考核的依据。

第三十一条

审计组的外聘人员应当遵守本办法和审计署对外聘人员管理的相关规定。

第三十二条

本办法由审计署负责解释。

第三十三条

本办法自印发之日起施行。《审计署办公厅关于印发审计署审计现场管理办法(试行)的通知》(审办法发〔2013〕64号)同时废止。

 

一图读懂国家审计现场管理
‍审计现场管理,是指审计人员进入被审计单位开始工作至审计组提交审计结果文书期间,审计机关为执行审计业务及相关事项而进行的组织、 协调、实施和控制等一系列活动。
审计组组成
图片
审前准备阶段
图片
图片
图片
现场实施阶段
图片
图片
图片
图片
图片
图片
图片
形成报告阶段
图片
图片
图片

图片

扫二维码用手机看

微信公众账号

这是描述信息

扫描关注我们

办会宗旨

服务 管理 宣传 交流

联系我们

电话:024-22863650 ; 024-22855529
邮箱:lniia2001@163.com
地址:沈阳市皇姑区崇山东路30号(柳湖宾馆3楼303室)
邮编:110032

Copyright© 2019 辽宁省内部审计协会  All Rights Reserved    辽ICP备11010126号-1